全国咨询热线:
0576-89916890
网站首页
关于大昌
新闻动态
产品中心
资质证书
招纳贤士
在线留言
联系我们
当前位置:
首页
>
新闻动态
新闻动态
联系我们
Contact us
电话:0576-89916890
传真
:0576-87210676
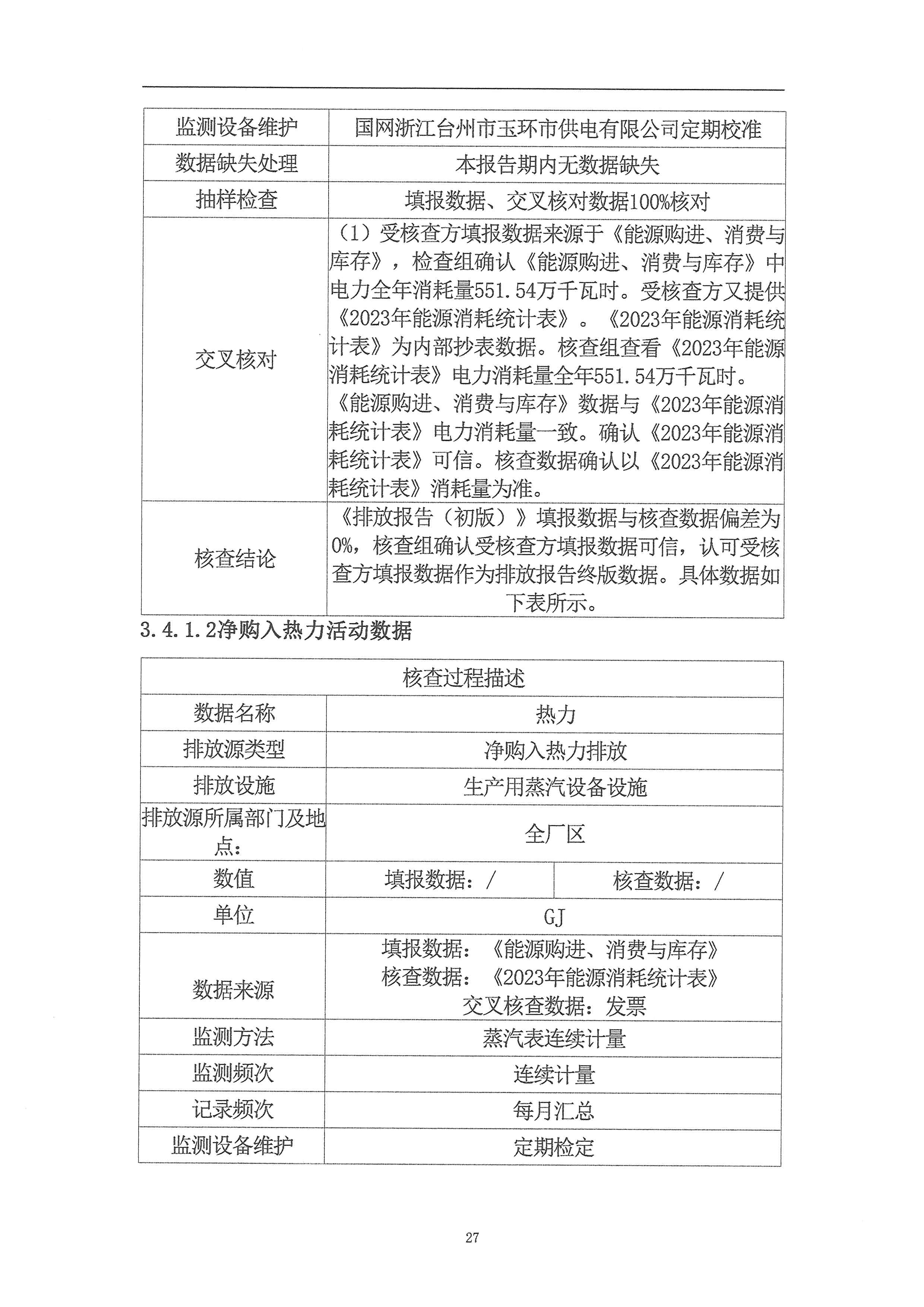
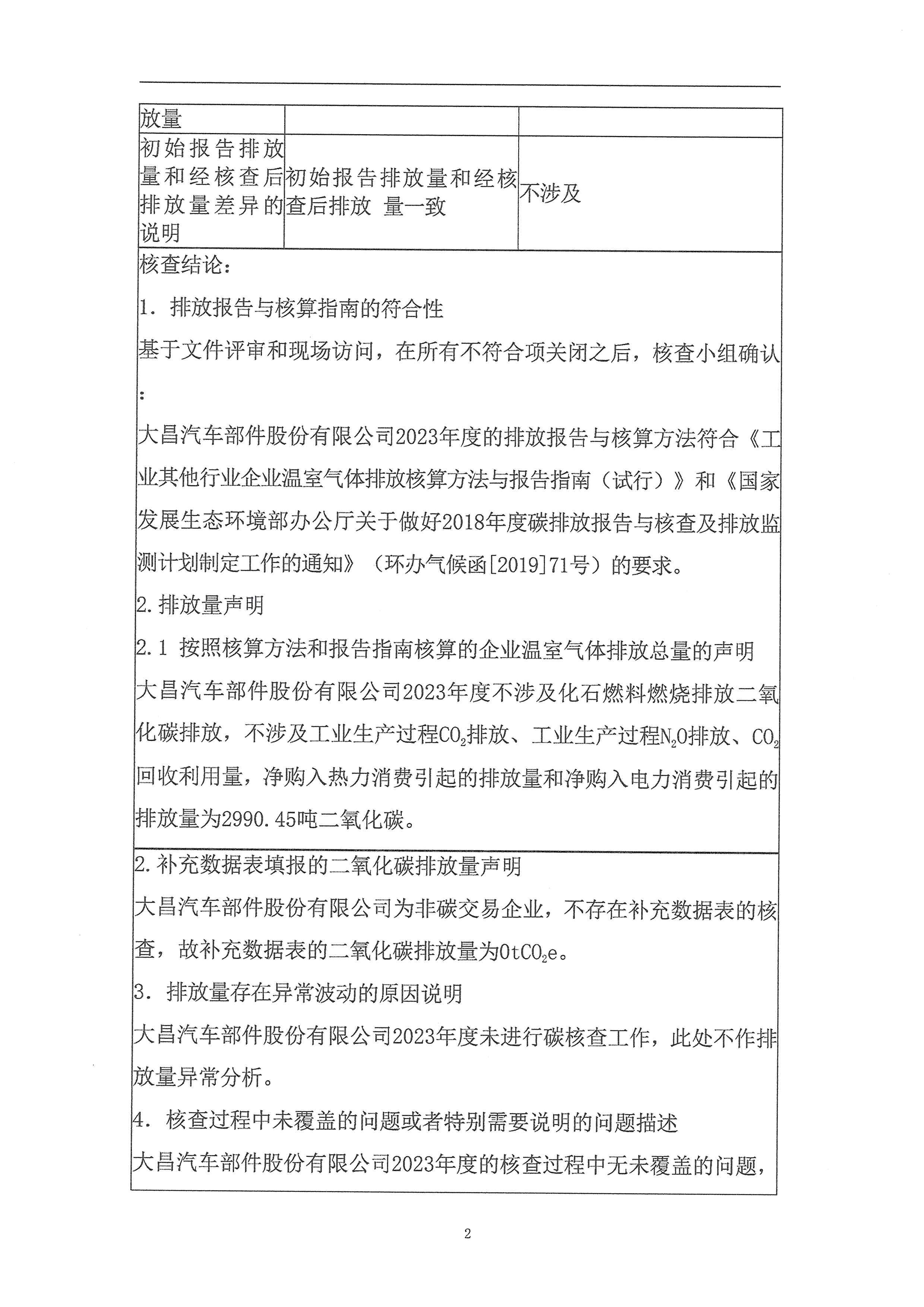
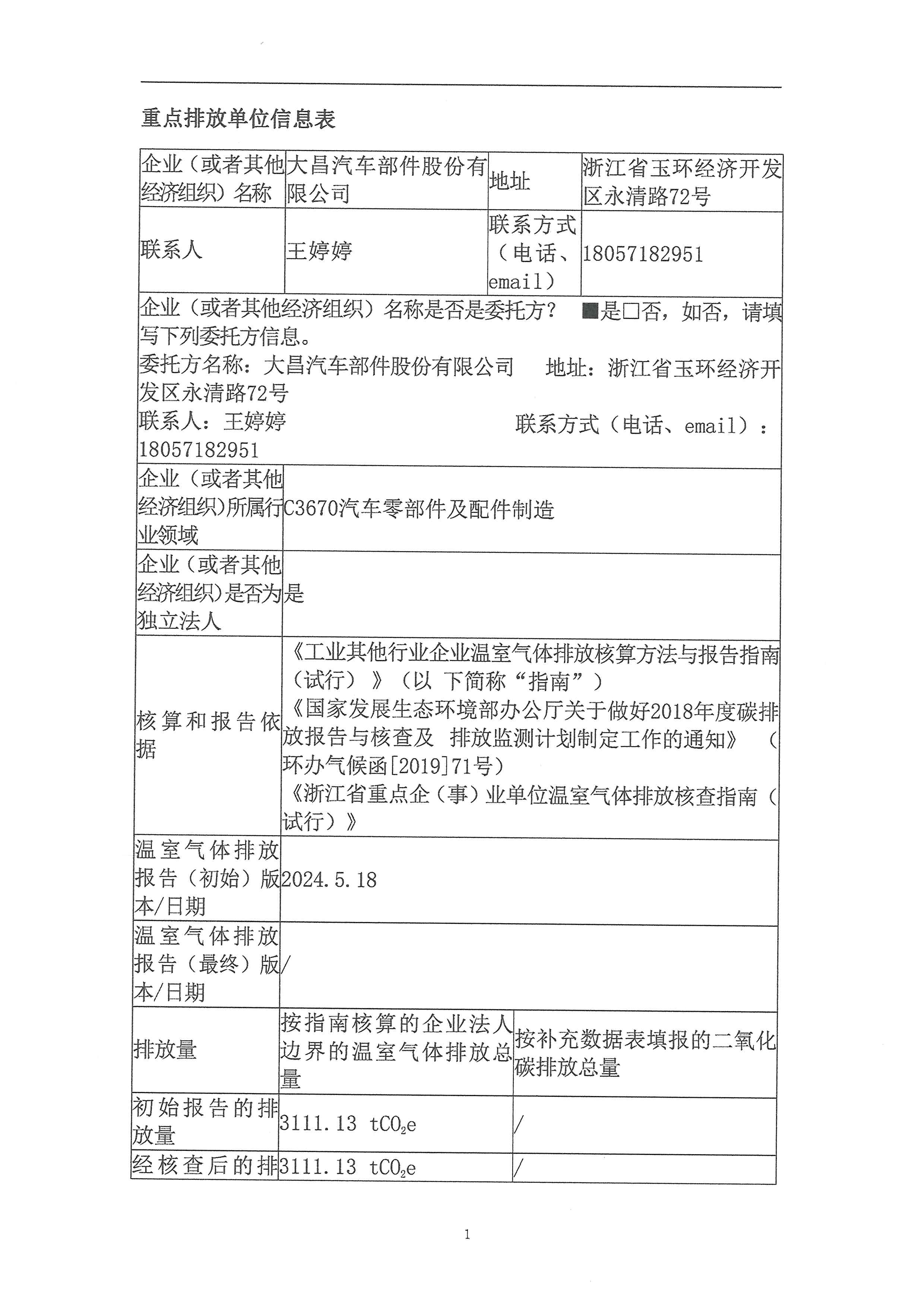
2023年温室气体排放核查报告
发布时间:2024-06-24 10:31:00
上一篇:2024年度环境信息依法披露报告
下一篇:产品碳足迹报告
关于大昌
About us
公司简介
企业文化
产品中心
Categories
主缸类
卡钳类
非卡钳类
新闻动态
News
友情链接
Links
新浪
搜狐
百度
联系我们
Contact us
全国服务热线:
0576-89916890
电话:0576-89916890
传真
:0576-87210676
版权所有 Copyright(C) 2016-2026 大昌股份
地址:台州市玉环经济开发区永清路72号 苏州市吴江汾湖经济开发区大胜路东侧
台州大昌联系热线:0576-89916890 苏州大昌联系热线:0512-86858999
信息安全联系热线:
0576-89916890
浙ICP备2022023104号-1
浙公网安备33102102000013号
技术支持:诚世网络